国务院办公厅政府信息与beplay手机下载苹果 办公室近期组织开展了2017年第二季度全国政府网站抽查,并对部分网站办事服务功能进行了专项检查。现将有关情况通报如下:
一、抽查情况
(一)总体情况。截至2017年6月1日,全国正在运行的政府网站36916家。其中,国务院部门及其内设、垂直管理机构政府网站2133家,省级政府门户网站32家,省级政府部门网站2543家,市级政府门户网站519家,市级政府部门网站16646家,县级政府门户网站2778家,县级以下政府网站12265家。
国务院办公厅政府信息与beplay手机下载苹果 办公室随机人工抽查各地区和国务院部门政府网站524个,总体合格率94%,比2017年第一季度提高3个百分点。其中,北京等14个地区政府网站抽查合格率为100%;北京、天津、上海等6个地区连续两个季度抽查合格率达100%;山西、河南等地抽查合格率与第一季度相比明显上升。
各地区和71个国务院部门共抽查本地区、本部门政府网站8616个,占运行政府网站总数的23%,总体合格率94%。经抽样复核,地区和部门抽查情况整体真实准确,抽查情况和问题网站名单已在中国政府网公开。此外,第一季度通报的不合格政府网站已完成整改。
(二)《政府网站发展指引》贯彻落实情况。《政府网站发展指引》(国办发〔2017〕47号,以下简称《指引》)印发后,各地区、各部门迅速部署落实。江苏、福建等地专门制定贯彻落实《指引》的相关文件;湖南逐项梳理《指引》要求,制订全省政府网站问题整改责任清单;宁夏对照《指引》要求,及时调整政府网站考评指标;北京、山西、海南、烟草局等13个地区和部门政府网站季度抽查比例超过30%。工商总局、邮政局等部门所有网站全部添加“我为政府网站找错”监督举报平台入口。
(三)国务院重要信息联动发布情况。县级以上地方政府门户网站和国务院部门政府网站中,有96%的政府网站在首页显著位置开设了国务院重要政策信息专栏,89%的政府网站能够在国务院重要信息发布后24小时内进行转载,比第一季度分别提高6个和9个百分点。
(四)网站纠错留言办理情况。第二季度,“我为政府网站找错”栏目网民有效留言8681条,总体办结率达97%。内蒙古、上海、发展改革委等16个地区和部门留言按期办结率达100%。
(五)地方部门问责情况。各地区、各部门进一步加大了对不合格政府网站责任单位和人员的问责力度,据各地区、各部门报送情况统计,第二季度有93名有关责任人被上级主管单位约谈,21人作出书面检查,18人被通报批评,7人受到警告或记过处分,10人被调离岗位或免职,3人被辞退。
二、主要问题
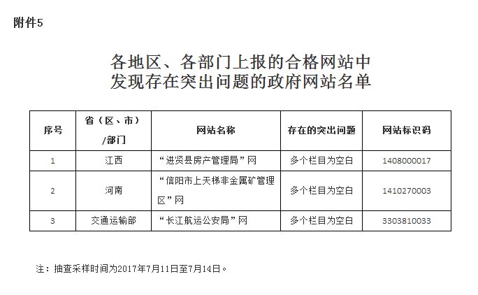
(一)个别地区和部门常态化监管力度仍需加强。青海、新疆政府网站抽查合格率低于70%。江西、河南及交通运输部上报的合格网站中有个别网站存在突出问题。外交部、人民银行、公务员局等部门“我为政府网站找错”栏目网民留言办结率低于70%,体育总局、参事室、扶贫办等部门网民留言平均办理时间超过15个工作日。另外,一些地方的专项工作网站如“甘肃政务服务网”、“江西省公共资源交易网”、湖北省“武汉市政府公共数据服务网”等,未在全国政府网站信息报送系统中填报。
(二)部分网站仍存在应付检查、日常运维不到位等问题。四川省“达州市机关后勤”网在省内季度抽查结束后即停止更新。河南省“西平县住房和城乡建设局”网未按流程申请下线迁移即擅自关停。青海省共和县“共和教育网”首页大版面刊登商业广告。此外,部分政府网站存在名称、域名不规范等问题。
(三)一些网站办事服务功能亟待完善。部分政府网站办事服务仍存在“空架子”、不实用等问题。河北省邯郸市“邯郸市民网”的“行政许可”栏目“beplay体育app苹果下载 ”主题中10余项服务内容为空。浙江省“杭州市行政审批服务管理办公室”网“行政审批”栏目中40余项办事指南仅有事项名称但无实质内容。
三、工作要求
各地区、各部门要按照《指引》有关要求,进一步推进各级政府网站健康有序发展。
(一)加强政府网站规范管理。加快做好本地区、本部门政府网站查遗补漏工作,重点梳理“政务服务网”、“公共资源交易网”、“数据开放网”等各类专项工作网站,并在全国政府网站信息报送系统中填报有关信息。各级各类政府网站均要在首页添加“我为政府网站找错”监督举报平台入口,规范网站名称和域名,加强链接管理,严禁刊登商业广告。各地区、各部门要每季度对本地区、本部门政府网站至少开展一次巡查抽检并公开有关情况,抽查比例不低于30%。
(二)推进政府网站集约发展。各地区、各部门要结合实际尽快制订本地区、本部门政府网站集约化实施方案。对无力维护、问题多发的基层网站,要加快整合,严格做好内容迁移、公告和基本信息变更报备工作,杜绝“擅自关停”、“只关停不迁移内容”等问题。
(三)不断提高网站功能实用性。各地区、各部门要进一步完善政府网站信息发布、解读回应和互动交流功能,政府门户网站和具有对外服务职能的部门网站要加强政务服务功能建设,为企业和群众提供准确好用的办事服务。要对网站信息数据进行科学分类、及时更新,对信息数据无力持续更新或维护的栏目要进行优化整合。
从2017年第三季度起,将把上述要求纳入全国政府网站抽查内容。对本次通报的问题网站,各有关地区和部门要采取有力措施进行整改,整改情况及第三季度网站抽查情况请于2017年9月20日前书面报送国务院办公厅政府信息与beplay手机下载苹果 办公室。
附件:1.2017年第二季度网站监管工作成效明显的地区和部门
2.各地区政府网站运行和抽查情况
3.国务院部门及其内设、垂直管理机构政府网站运行和抽查情况
4.抽查发现存在突出问题的政府网站名单
5.各地区、各部门上报的合格网站中发现存在突出问题的政府网站名单
2017年7月25日
(本文有删减)
来源:中国政府网



